喜闻乐见!大快人心!普天同庆!奔走相告!
今天
湖里、集美、海沧、同安4区公布了2020秋季小学招生指南!开学早准备,家长们都仔细看看吧!
集体户需注意!海沧区首次明确按照落户时间统筹!
湖里区


今年,湖里区小学报名分网上报名和现场确认。
网上预约登记时间为6月15日至6月19日。网址:“i厦门惠民平台”(http://www.ixm.gov.cn)或关注“i厦门”微信公众号。现场报名确认时间为7月12日至13日。
根据市教育局规定,今年要公布入学矛盾突出的热点学校。2020年,湖里区的热点学校是:湖里中心小学、湖里实验小学、康乐小学、华昌小学、天安小学、金尚小学、火炬学校。
这些热点学校可以根据适龄儿童父母在片区的房屋产权比例、适龄儿童在片区的落户和居住时间等条件,制定具体招生实施细则,报区教育局备案后并提前预告公布。
不符合学校招生实施细则要求的片区内户籍适龄儿童,由区教育局统筹安排到湖里区其他有空余学位的公办学校就读。
湖里区强调,为择校而造成“寄户”“挂户”等人户分离情况的适龄儿童,家长应将户口迁回实际居住地入学。对不符合片区招生条件(两一致)的本区户籍适龄儿童,含寄户、挂户、集体户,由区教育局在7月22日前统筹安排接收学校,有关学校和学生应服从安排。
湖里区今年新增金林湾实验学校(俗称“新高林学校”)和龙湫亭实验学校(俗称“湖边学校”)两所学校。
海沧区


注意:因鼎美村面临拆迁,鼎美小学2020年秋季一年级停止招生。
今年海沧区户籍适龄儿童已在网络报名成功且审核通过的,无须到现场确认,到时到学校注册就行了。
网络报名时间:6月10日-6月15日。网址:“i厦门惠民平台” (网址:www.ixm.gov.cn)或微信公众号“i 厦门”。
错过网上报名的,可于7月12日、7月13日现场补报名。
海沧区公布了今年入学矛盾特别突出的“热点学校”名单:海沧延奎实验小学、北京师范大学厦门海沧附属学校、厦门外国语学校海沧附属学校、厦门双十中学海沧附属学校、海沧区天心岛小学;2021 年起,热点学校增加海沧区教师进修学校附属学校、海沧区第二实验小学。
海沧区规定,入学矛盾特别突出的“热点学校”,当片区招生对象报名数超出学位数时,按适龄儿童户籍落入片区年限排序录取,落户年限相同的,按父(母)亲购买的片区房屋的备案时间排序录取。非“热点学校”片区招生对象报名数超出学位数时,录取办法参照“热点学校”。
集美区

集美区不同对象报名时间和方法不同:
1. 集美区户籍(含集体户)适龄儿童的报名方式:只要网上报名即可,不要现场确认,在规定时间到学校注册就可以。
(1)网上信息登记时间:2020年6月10日—6月15日、7月12日-13日;网址:www.ixm.gov.cn或i厦门微信公众号。
备注:2020年6月16日-7月13日期间户籍新迁入集美区的适龄儿童,可于2020年7月12日-13日进行网上信息补登记。
(2)便民服务信息登记:2020年 6月13 日,各公办小学为无上网条件的家长提供网上信息登记便民服务。
2. 符合政策规定的台、港、澳、华侨、外籍适龄儿童,以及享受政策性照顾的人才、军人、公安、消防救援等人员子女的报名方式:要到现场进行网络信息登记。
现场报名时间:2020年6月17日-19日、7月12日-13日,其中符合政策规定的军人、公安、消防救援等人员子女分别由集美区人武部、市公安局集美分局、集美消防大队统一报送。
现场登记地点:集美区诚毅大街一号主楼T-430。
集美区公布了今年入学矛盾特别突出的“热点学校”名单:集美小学、集美第二小学、曾营小学、厦门实验小学集美分校、杏东小学、康城小学、厦门外国语学校集美分校。
同安第一实验小学,同安第二实验小学,大同中心小学,同安第三实验小学,岳口小学,阳翟小学,教师进修附属小学,祥平中心小学。
同安区

备注:
1.按就近入学原则,城区学校以道路、溪、河为界划片招生;
2. 各校施教片区原则上含所在村居范围内〈城区除外〉的楼盘;
3.加*为过渡性政策。
4.加▲为学校暂定名【“苏颂小学”为原“苏厝小学”,“梧侣实验小学”为原“梧侣二小(工程名)”。】
今年同安区户籍适龄儿童,只要现场报名,不要网上报名;在同安已购房且实际入住,虽户口未迁入,可向房产地片区学校申请入学。
报名时间:7月12日、7月13日。
报名地点:片区对应学校(小学所在地的镇(街、场)政府或政府授权的学校,会在报名前1周向片区内本区户籍的适龄儿童发出《学龄儿童接受义务教育通知书》,由家长或监护人携带孩子,到通知书上的片区内的学校报名)。
同安区公布了今年入学矛盾特别突出的“热点学校”名单:同安第一实验小学,同安第二实验小学,大同中心小学,同安第三实验小学,岳口小学,阳翟小学,教师进修附属小学,祥平中心小学。
此外
今天集美区、海沧区
还公布了小升初方案
至此,全市六个区今年的
小升初方案都公布了
家长最关心的划片方案
为大家奉上——
思明区和湖里区

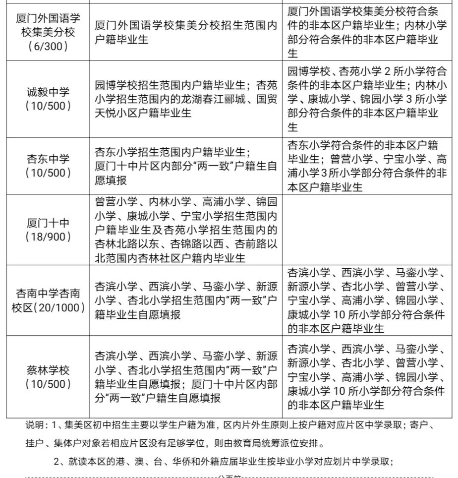
集美区


海沧区


同安区

翔安区

综合来源:厦门市教育局、天下集美、今日海沧、业翔民安、
厦门日报、厦门晚报、厦门招考、Yes厦门等
null
网友评论
共有条评论, 人参与